广谱有机磷杀虫剂毒死蜱以昆虫胆碱能神经突触为作用靶标,在杀死害虫的同时往往伴随对非靶标生物的毒性作用。水生昆虫是连接淡水生态系统和陆地生态系统的关键类群,也是极易遭受毒死蜱等杀虫剂影响的非靶标生物之一。该研究以武陵山区广泛分布的水生昆虫炎黄星齿蛉Protohermes xanthodes Navá为研究对象,借助转录组测序解析了亚致死浓度毒死蜱对炎黄星齿蛉胆碱能神经基因表达的影响,然后通过酶活实验和实时荧光定量PCR分析了毒死蜱对炎黄星齿蛉乙酰胆碱酯酶基因表达和催化活性及基因表达的影响。该成果以De novo transcriptome analysis of Protohermes xanthodes Navás (Megaloptera Corydalidae) reveling the effects of sublethal chlorpyrifos on the expression of cholinergic neuronal genes为题发表在农林科学经典期刊Pesticide Biochemistry and Physiology;公司生态学专业研究生杨洁为论文第一作者,黄兴龙副教授为通讯作者。
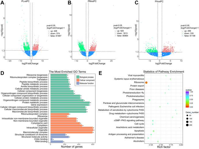
该研究从炎黄星齿蛉转录组中共鉴定到16个编码胆碱能神经元蛋白的基因,这些基因编码的蛋白可能参与了胆碱能神经元乙酰胆碱合成、运输、识别和降解。研究结果表明,毒死蜱胁迫会影响炎黄星齿蛉幼虫基因表达模式,这些差异表达基因涉及多种生理生化功能和代谢/信号通路;急性和亚慢性毒死蜱胁迫会抑制炎黄星齿蛉乙酰胆碱酯酶活性,并扰乱乙酰胆碱酯酶基因表达,以上结果为揭示毒死蜱对水生昆虫炎黄星齿蛉的生物毒性提供了科学数据,同时,对炎黄星齿蛉胆碱能神经元基因的鉴定和表达模式分析为研究环境污染物对水生昆虫神经毒性和生态风险提供了候选分子标记。

图1 毒死蜱处理炎黄星齿蛉差异表达基因分析

图2 炎黄星齿蛉乙酰胆碱酯酶基因系统发育分析

图3 毒死蜱胁迫对炎黄星齿蛉乙酰胆碱酯酶基因表达和催化活性的影响