集团首页
您所在的位置:首页 - 研究生教育 - 招生与培养管理

招生与培养管理

葡萄科蛇葡萄族叶绿体基因组的系统进化特点

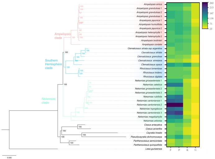
蛇葡萄族是葡萄科首先分化出来的第一个支系,仅包括四个属约47个种,却间断分布在全球除南极洲以外的所有大陆板块上,东亚是重要的分布中心。该族大多数植物具有良好的药用价值,可以增强免疫力、抗菌、消炎和降血压等,如湘西著名的“莓茶”来自该族的显齿蛇葡萄。在以往的分子系统发育研究中,该族表现出明显的核质冲突,而对于族内叶绿体基因组的进化,之前的研究鲜有涉及。公司聂泽龙教授团队以蛇葡萄族为研究对象,比较分析了蛇葡萄族不同分支之间叶绿体基因组进化差异。研究成果以“Plastid genome data provide new insights into the dynamic evolution of the tribe Ampelopsideae (Vitaceae)”为题发表在生物学领域国际重要期刊BMC GENOMICS。该论文通讯作者为聂泽龙教授,第一作者为公司硕士研究生张磊。

该研究对蛇葡萄族36种及其近类群的叶绿体基因组进行了测序、组装注释和比较分析。蛇葡萄族包括三个主要的分支,分别对应于蛇葡萄属分支、羽叶蛇葡萄族分支和南半球分支,并且都有100%的支持。羽叶蛇葡萄属的叶绿基因组在大单拷贝区收缩、在反向重复区扩张,并具有大量的正向和回文重复序列,显著区别于蛇葡萄属分支和南半球分支。蛇葡萄族基因组长度的变化、反向重复区的扩张或收缩、密码子使用偏差和重复序列的变化与族内的三大支的系统关系非常一致,这可能与它们面临不同的环境选择压力和进化相关。本研究为了解葡萄科蛇葡萄族叶绿体基因组的进化模式提供了有价值的见解。

本研究得到国家自然科学基金面上和地区项目(3206005531570211)以及湖南省自然科学基金面上项目(2019JJ40232)资助。

 

1. 基于叶绿体基因组的蛇葡萄族系统发育框架与重复序列的关系

2. 蛇葡萄族叶绿体基因组对各分区大小差异比较